Our company structure

National Gas company structure
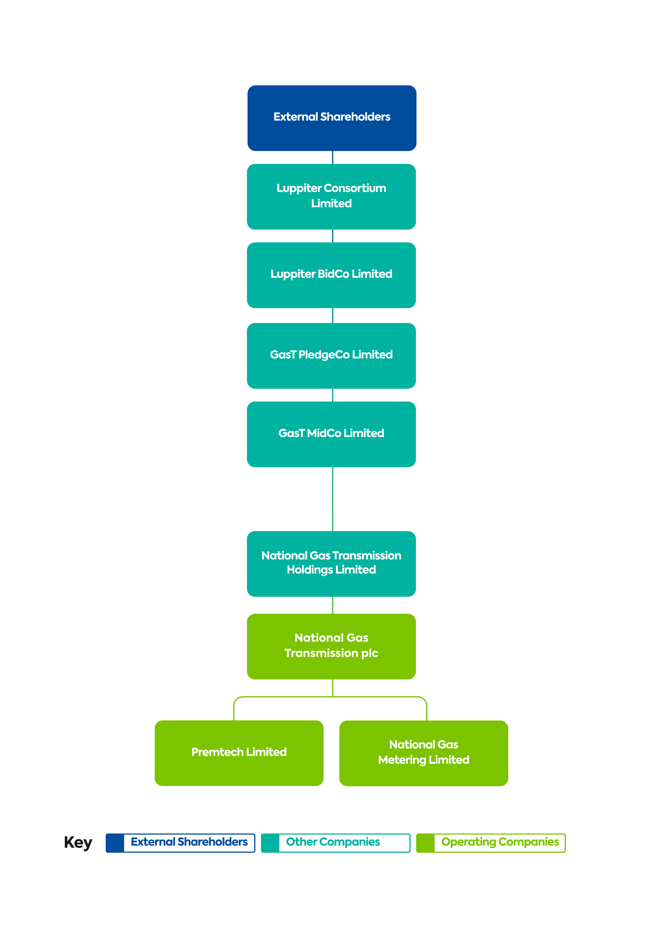
National Gas and its group of companies (together the Group) is owned by a consortium of investors, comprising Macquarie Asset Management (60.09%), British Columbia Investment Management Corporation (27.71%) and Australian Retirement Trust (12.20%). All of the companies are registered in England and Wales and each is governed by its own Board of Directors. The chart below sets out a simplified structure, with a further explanation of the individual functions of each company and their relationship to one another set out below.

Operating companies:
National Gas Transmission plc is our main operating company and is regulated by the energy regulator, Ofgem. As the owner and operator of the gas National Transmission System in Great Britain, National Gas Transmission plc operates under a licence provided under the Gas Act 1986.
National Gas Metering Limited manages the domestic, industrial and commercial metering portfolios on behalf of National Gas Transmission plc.
Premtech Limited was acquired by National Gas Transmission plc in 2024 and provides engineering, consultancy and design management services to clients involved in the development and ownership of infrastructure projects in the energy sector.
Other companies:
Luppiter Consortium is the ultimate parent company and controlling party, incorporated in 2022 for our investors to hold shares in the National Gas Group.
Luppiter BidCo Limited was also incorporated in 2022 and is the company through which debt from external lenders was raised to assist to shareholders of the consortium to acquire the National Gas Group.
GasT TopCo Limited was incorporated in 2022 to hold the consortium’s shareholding in the National Gas Group during the period of joint ownership alongside the National Grid Group.
GasT PledgeCo Limited guarantees the debt raised by GasT MidCo Limited and provides security to GasT MidCo Limited lenders over the shares held by this company in GasT MidCo Limited.
GasT MidCo Limited is the company used to raise debt for the Group from external lenders.
National Gas Transmission Holdings Limited has been the direct holding company of National Gas Transmission plc for over 25 year
Our owners:
As of the end of September 2024, our owners are:
Who | Ownership stake | What they do |
---|---|---|
Macquarie Asset Management | 60.09% | A global asset manager and the world's largest infrastructure manager. |
British Columbia Investment Management Corporation | 27.71% | One of Canada's largest institutional investors. Provides investment services to British Columbia’s public sector. |
The Australian Retirement Trust | 12.20% | One of Australia’s largest super funds, providing investment services for its members. |